生命周期钩子
每个 Vue 组件实例在创建时都需要经历一系列的初始化步骤,比如设置好数据侦听,编译模板,挂载实例到 DOM 以及数据改变时更新 DOM。在此过程中,它也会运行称为生命周期钩子的函数,让开发者有机会在特定阶段添加自己的代码。
注册周期钩子
举个例子,onMounted 钩子可以用来在组件完成初始渲染并创建 DOM 节点后运行代码。
<script setup>
import { onMounted } from 'vue'
onMounted(() => {
console.log(`the component is now mounted.`)
})
</script>
还有其他一些钩子,会在实例生命周期的不同阶段被调用,最常用的是 onMounted,onUpdated 和 onUnmounted。所有生命周期钩子的完整参考及其用法可以在这里看到。
当调用 onMounted 时,Vue 会自动将注册的回调函数与当前活动组件实例相关联。这就要求这些钩子在组件设置时同步注册。例如请不要这样做:
setTimeout(() => {
onMounted(() => {
// 这将不会正常工作
})
}, 100)
请注意,这并不意味着对 onMounted 的调用必须放在 setup() 或 <script setup> 内的词法环境下。onMounted() 也可以在一个外部函数中调用,只要调用栈是同步的,且最终起源自 setup()。
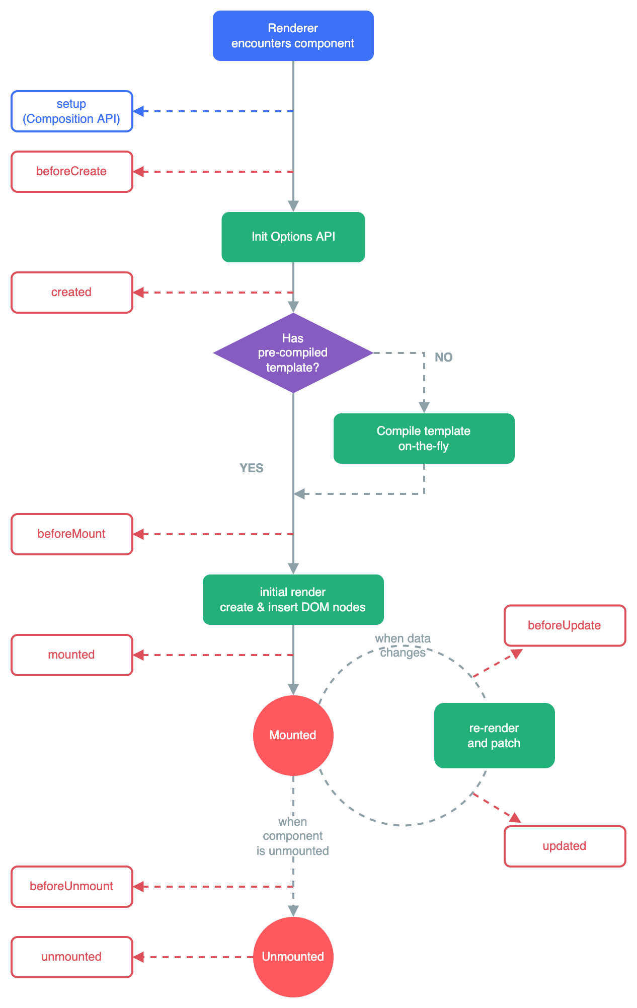
生命周期图示
下面是实例生命周期的图表。你不需要完全理解当前正在进行的所有事情,但随着你学习和构建更多内容,它将是一个有用的参考。

有关所有生命周期钩子及其各自用例的详细信息,请参考生命周期钩子 API 手册。
